點對點 (P2P) 訂單糾紛可能因各種原因引起,通常與雙方之間的誤解、期望差異或買方或賣方沒有履行義務有關。
正如 P2P 用戶服務條款中所述,原則上 P2P 的需要您與交易對手承擔風險。 如有任何爭議,Bybit 可能會出於善意提供調解和解決方案,但不保證解決方案對您有利。
P2P 訂單申訴
P2P 訂單申訴功能面向所有 P2P 交易者,包括買賣雙方,讓他們能夠直接與交易對手解決糾紛。 事實上,在交易者直接互動的 P2P 交易中,由於預期不同,可能會很容易產生衝突。 如果雙方在 P2P 訂單對話框內溝通後仍未達成協定,則用戶可以點擊訂單爭議?發起 P2P 申訴以獲取 Bybit P2P 申訴專員的幫助。 所有進行中的訂單以及訂單創建后五 (5) 個日曆日內取消或完成的訂單均支援此功能。
P2P 訂單申訴如何運作?
申訴提交后,P2P 申訴專員將加入您的 P2P 訂單對話框,協助您完成咨詢的第一步。 然後,我們的專員將單獨與雙方聯繫,確定下一步行動方案,並據此達成和解。根據各方的反應和相關問題的類型,此流程通常需要 48 小時。 但是,如果需要更多資訊或交易對手反應緩慢,則可能會延長處理時間。
要詳細瞭解 P2P 訂單申訴提交,請參閱以下文章:
P2P 快速通道申訴
P2P 快速通道申訴 是 Bybit P2P(點對點)交易的一項功能,旨在為用戶提供簡化高效的爭議解決流程。 與常規申訴流程相反,快速申訴旨在迅速解決問題,無需 Bybit P2P 申訴專員的干預,即可為雙方找到合適的解決方案。 請注意,只有交易 USDT 的普通 P2P 訂單才支援快速通道選項,並只針對以下問題:
-
買家: 我已完成付款,但交易對手尚未發放代幣。
-
賣家: 我尚未收到交易對手的任何付款。
快速申訴如何運作?
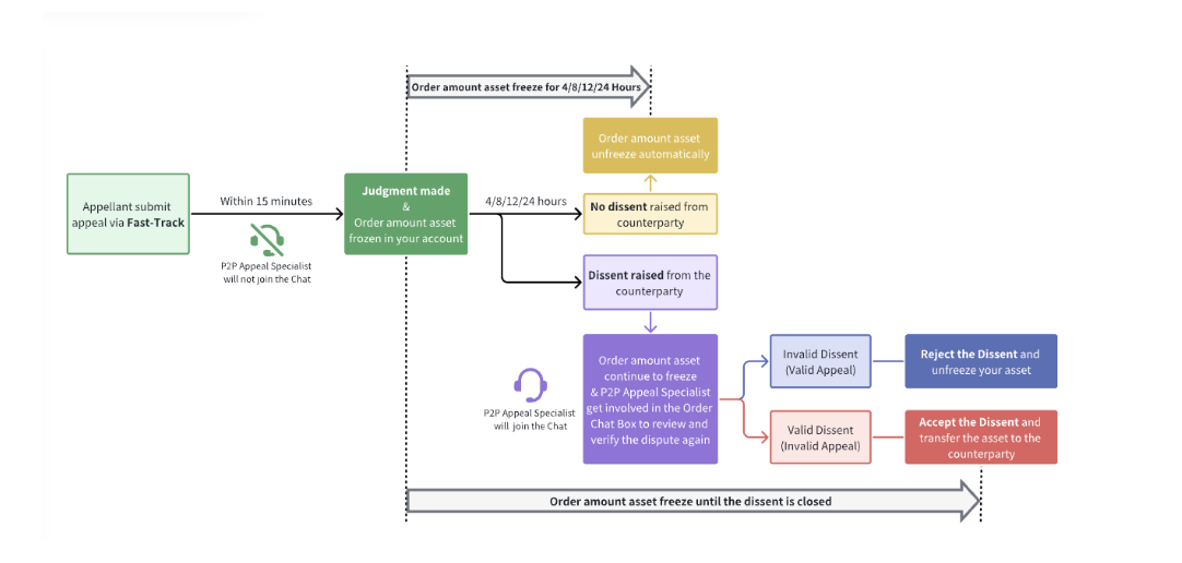
通過快速通道提交申訴時,將被在15分鐘內作出判斷,P2P 申訴專員不會參與訂單對話框。 完成判斷后,訂單金額將暫時凍結 4、8、12 或 24 小時,以便交易對手確認結果。 凍結時間因策略而異, 具體凍結時間請參閱介面。
-
如果在凍結期間未提出異議,凍結資產將自動發放回您的帳戶。
-
如果交易對手在凍結期內提出異議,我們的 P2P 申訴專員將介入訂單對話框,重新評估爭議問題。在整個異議期內,訂單金額將保持凍結狀態,直至異議得到解決。 雙方需要在 P2P 訂單聊天框中在指定時間範圍內配合驗證和及時回復。 如果沒有提供有效證明,平臺有權將代幣劃回交易對手。
整體流量如下:

注: 在某些情況下,申訴的處理方式與 P2P 申訴專員通過訂單對話框的處理方式不同。
P2P 正常申訴與快速申訴的區別
|
申訴管道 |
快速通道 |
正常通道 |
|
申訴判斷時間 |
~ 15 分鐘 |
> 48 小時 |
|
資金凍結 |
為保障交易安全,在上訴完成後,訂單所需的資產將根據訂單的交易狀態凍結相應期間。您可以在訂單頁面上找到資產解凍時間。
請注意,凍結期不能免除或縮短。 |
訂單所需的資產將在申訴結束或取消后凍結最多 24 小時。
請注意,凍結期不能免除或縮短。 |
|
申訴問題 |
快速申訴僅支援以下問題。
|
所有問題均可使用“正常通道” 進行申訴。 |
|
訂單類型 |
僅支援交易 USDT 的普通 P2P 訂單。
不支援以下訂單:
|
支援所有類型的 P2P 訂單。 |
|
P2P 申訴專員參與 |
除非申訴判決結果後有異議提出,否則不得參與。 |
申訴提交后直至申訴結束為止。 |
|
條款與條件 |
無論申訴問題或訂單類型如何,包括申訴過程中提出的任何異議,申訴通道均遵循 P2P 用戶服務條款和 P2P 申訴處理規則。 | |
